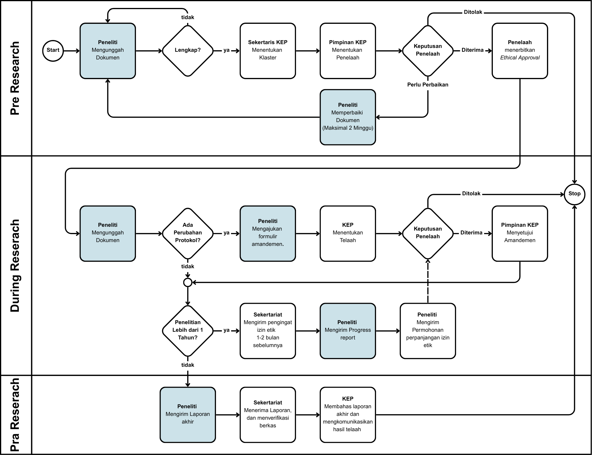
⚙️ Alur Proses Pengajuan Etik KEP UIN Jakarta

👤 Peneliti
- Registrasi Akun:
Mendapatkan username & password di kep.uinjkt.ac.id. - Registrasi Protokol:
Mendaftarkan protokol secara online. - Mengunggah Dokumen:
Mengunggah semua berkas yang diperlukan.
📋 Sekretariat KEP
- Penerimaan & Verifikasi:
Memeriksa kelengkapan dokumen. - Keputusan Verifikasi:
- ❌ Tidak Lengkap: Dikembalikan.
- ✅ Lengkap: Diteruskan.
👥 Pimpinan KEP
- Penentuan Jenis Telaah:
Menentukan jalur telaah (Exempted, Expedited, Full Board). - Penunjukan Penelaah:
Menunjuk minimal 2 penelaah.
🔍 Forum KEP
- Tahap Telaah:
Melakukan kajian etik sesuai jalur. - Hasil Telaah:
Memberikan rekomendasi keputusan.
Pemicu: Hasil telaah awal adalah "Perlu Perbaikan".
👤 Peneliti
- Melakukan Perbaikan:
Memperbaiki dokumen sesuai saran. Perubahan ditandai garis bawah. - Mengajukan Kembali:
Mengunggah dokumen perbaikan (maks. 2 minggu).
🔍 KEP (Pimpinan/Penelaah)
- Telaah Perbaikan:
Menelaah kembali perubahan yang dibuat. - Komunikasi Keputusan:
Memberikan keputusan akhir.
Pemicu: Peneliti perlu mengubah protokol yang sudah disetujui.
👤 Peneliti
- Mengajukan Amandemen:
Mengisi dan mengajukan formulir amandemen. - Menandai Perubahan:
Perubahan pada dokumen ditandai tebal.
🔍 KEP (Pimpinan/Penelaah)
- Menentukan Jenis Telaah:
Amandemen bersifat minor atau mayor. - Menelaah & Memutuskan:
Menelaah perubahan dan memberi persetujuan.
Pemicu: Izin etik 1 tahun akan berakhir untuk studi > 1 tahun.
📋 Sekretariat & Peneliti
- Sekretariat:
Mengirim pengingat 1-2 bulan sebelum izin habis. - Peneliti:
Mengajukan laporan kemajuan & perpanjangan.
🔍 KEP (Pimpinan/Penelaah)
- Menelaah Laporan:
Menelaah laporan kemajuan dari peneliti. - Memberikan Keputusan:
Menyetujui perpanjangan izin etik.
Pemicu: Seluruh kegiatan penelitian telah selesai.
👤 Peneliti
- Menyusun & Mengunggah:
Wajib menyusun dan mengunggah laporan akhir hasil penelitian ke sistem.
📋 Sekretariat & KEP
- Sekretariat:
Menerima dan memverifikasi kelengkapan laporan. - KEP:
Membahas laporan akhir dan mengkomunikasikan hasil.